一位62岁女性,有高血压、糖尿病史,近期劳力性呼吸困难加重,超声心动图显示左心室射血分数(LVEF)55%,但左心房增大。她究竟是射血分数保留的心力衰竭(HFpEF),还是仅仅因为年龄和肥胖?最新共识给出了明确答案。
2025年11月24日,《中国循环杂志》正式发布了《射血分数保留的心力衰竭诊断与治疗中国专家共识2025》。作为2023年版的首度更新,本次共识吸纳了多项重磅新证据,彻底改变了HFpEF“诊断模糊、治疗乏术”的困境。
一、为何HFpEF成为心衰临床“主战场”?
过去,临床焦点多在射血分数降低的心力衰竭(HFrEF)。然而,最新流行病学数据显示,HFpEF已占全体心衰患者的近50%。我国≥35岁人群心衰患病率约1.3%,估计患者达890万。
更严峻的是预后:我国心衰中心数据显示,住院HFpEF患者出院后1年全因死亡率为11.9%,3年死亡率高达25.4%。心血管死亡占HFpEF死因的60%-70%。
更新亮点:本次更新基于过去两年HFpEF领域的突破性进展,特别是多项随机对照试验结果,为诊断和治疗带来了全新变革。
二、诊断路径:从“推测”到“证实”,更为清晰
1. 诊断标准更贴合中国临床实践
更新前:主要依赖欧美提出的心力衰竭保留射血分数诊断评分(H₂FPEF评分) 和欧洲心力衰竭协会超声心动图和利钠肽评分(HFA-PEFF评分),但这些评分在亚洲人群中的适用性存在局限(特异性高、敏感性不足)。
更新后:强调临床表现、利钠肽、心脏影像和功能学检查的综合评估,并优化流程,新增了左心房内径、左心室壁厚度及肺动脉收缩压等易获取的超声参数。
临床价值:提高了诊断的敏感性和可行性,尤其适合资源不均的地区。
2. 利钠肽诊断阈值与局限
共识明确:利钠肽是重要诊断依据,但必须理解其局限性:
窦性心律:B型利钠肽(BNP)≥35 pg/ml 或 N末端B型利钠肽原(NT-proBNP)≥125 pg/ml
房颤患者:BNP≥105 pg/ml 或 NT-proBNP≥365 pg/ml
关键提醒:约20%经有创检查证实的HFpEF患者利钠肽水平低于上述阈值,因此利钠肽正常绝不能完全排除HFpEF。
3. 标准化的诊断流程
对于疑似患者,我们可遵循以下清晰路径进行诊断(图1):

图1: HFpEF诊断流程图
三、病因分型管理:从“粗放”到“精细”
共识首次系统提出基于病因的HFpEF分型管理策略,这是本次更新的核心亮点。
表1:HFpEF病因分型及管理要点

临床体会:此分型让治疗有的放矢。在门诊,我们首先要做的就是将患者“分型对号”,评估其主导病因是什么,这直接决定了治疗的主攻方向。
四、治疗突破:选药从“有限”到“丰富”
这是本次更新最振奋人心的部分,HFpEF治疗终于迎来了多个拥有高级别证据的药物。
1. 药物治疗新格局
表2:HFpEF药物治疗推荐要点

核心更新深度解读:
(1)SGLT2抑制剂:奠定基石地位
更新前:证据主要针对HFrEF。
更新后:强推荐用于所有HFpEF患者,无论是否合并糖尿病。
依据:根据EMPEROR-Preserved研究计算,恩格列净的需治疗人数(NNT)约为31(即在约26个月的治疗期内,每用恩格列净治疗31位患者,可预防1次心血管死亡或心衰住院事件)。DELIVER研究也得出了类似的NNT(32)。这一指标为SGLT2抑制剂在HFpEF患者中带来明确临床获益提供了有力证据。
临床价值:SGLT2抑制剂成为HFpEF治疗方案的基石,应尽早启动。
(2)ARNI:明确优势人群
更新前:在HFpEF中疗效不明确。
更新后:强推荐用于LVEF≤57%的HFpEF患者。
依据:PARAGON-HF研究显示,在此范围内心衰住院风险降低22%。
临床价值:为那些“射血分数不算太高”的患者提供了强效药物。
(3)非奈利酮:全新选择
更新前:螺内酯证据矛盾,疗效不确切。
更新后:新增对非奈利酮的强推荐。
依据:FINEARTS-HF研究显示其降低心衰恶化事件风险18%。
临床价值:尤其适合合并糖尿病、慢性肾脏病的HFpEF患者,但需监测血钾。
(4)针对肥胖的靶向治疗
更新前:肥胖型HFpEF缺乏特异性药物。
更新后:推荐BMI≥30 kg/m²者使用GLP-1 RA或GIP/GLP-1 RA。
依据:STEP-HFpEF系列研究证实,司美格鲁肽显著改善症状、活动耐量并减轻体重;SUMMIT试验显示替尔泊肽显著降低主要临床事件风险。
临床价值:首次将强效减重药物纳入心衰治疗,实现了对因治疗。
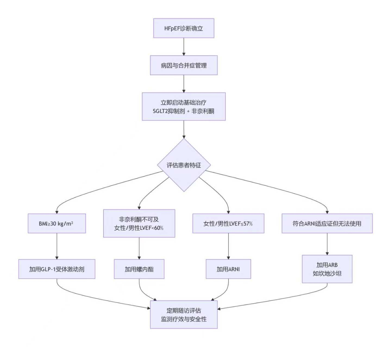
2. 药物治疗路径:清晰的临床决策图
诊断后,治疗决策可遵循以下路径,实现个体化(图2):

图2 HFpEF药物治疗路径图
3. 明确不推荐的治疗:避免资源浪费
共识明确,不推荐常规使用以下药物或器械治疗HFpEF本身(除非有其他强适应证):
伊伐布雷定
外源性硝酸盐
磷酸二酯酶-5(PDE5)抑制剂
可溶性鸟苷酸环化酶(sGC)刺激剂(注:该药物虽在HFrEF中有一席之地,但对HFpEF无效)
心房分流装置(目前证据不支持用于HFpEF)
依据:多项专门研究(如EDIFY、NEAT-HFpEF、RELAX、VITALITY-HFpEF和REDUCE LAP-HF II)上述药物或器械均未显示对HFpEF患者有益。
五、综合管理:成功的基石
1. 运动康复:强推荐的“非药处方”
推荐:强推荐运动康复以改善患者活动耐量和生活质量。
依据:Ex-DHF研究等证实,可改善峰值摄氧量、六分钟步行距离和生活质量评分。
实践建议:为患者制定个体化方案,结合有氧、抗阻和呼吸肌训练。
2. 合并症管理:决定预后关键
成功管理HFpEF,合并症管理是核心环节:
高血压:严格控压。<65岁目标为120-129/70-79 mmHg,≥65岁为130-139/70-79 mmHg。
房颤:节律与室率控制并重,所有患者评估抗凝。
冠心病:有适应症者积极血运重建。
睡眠呼吸暂停:推动持续气道正压通气治疗。
贫血与铁缺乏:明确原因并纠正。
六、临床启示与行动要点
《射血分数保留的心力衰竭诊断与治疗中国专家共识2025》为临床实践带来了根本性改变。作为临床医生,我们应立即行动:
更新诊断思维:熟练掌握新诊断流程,对疑似患者积极利用利钠肽和超声心动图进行筛查与确认。
建立治疗新习惯:将SGLT2抑制剂和非奈利酮作为HFpEF的基础治疗,并根据患者特征(如射血分数、体重)精准加用ARNI或减重药物。
坚持综合管理:将运动康复和合并症管理提升到与药物治疗同等重要的地位。
HFpEF不再是“难诊断、没法治”的疾病,新共识为我们提供了清晰的诊疗路线图,并推荐了可用药,指出了无效药物和器械。深入学习并应用这份共识,将能切实改善我国近半数心衰患者的预后。
参考文献
射血分数保留的心力衰竭诊断与治疗中国专家共识制定工作组. 射血分数保留的心力衰竭诊断与治疗中国专家共识2025[J]. 中国循环杂志,2025, 40(11): 1041-1060. DOI: 10.3969/j.issn.1000-3614.2025.11.001.
-END-
声明:本文为原创内容,作者<药聊斋.常怡勇>,以上仅代表作者本人观点,仅用于学习交流,版权归原作者所有。









