房颤(心房颤动)作为临床上最常见的持续性心律失常之一,其患病率随年龄增长显著升高,并与卒中、心力衰竭、认知功能障碍乃至死亡风险密切相关。面把握房颤的流行病学特征、临床表现、诊断方法、危险因素及规范化治疗策略,对于提升临床诊疗水平、改善患者预后具有重要意义。本文围绕房颤的核心知识点进行系统梳理,以飨各位同道。
我国房颤的流行病学现状如何?
根据2014~2016年全国大规模流行病学调查,我国45岁以上人群房颤患病率为1.8%,其中男性1.9%、女性1.7%;在75岁以上人群中,患病率进一步攀升至男性5.4%、女性4.9%。结合2020年第七次全国人口普查数据推算,我国房颤患者总数约达1200万,而由于约1/3患者无症状或为阵发性房颤而未被及时诊断,实际患病人数可能更高。
房颤有哪些典型临床表现?
房颤最常见的症状包括心悸、活动耐力下降和胸部不适;部分患者可出现头晕、焦虑、尿量增多,约1/4患者无明显症状,称为“无症状性房颤”,此外卒中、心力衰竭或血栓栓塞事件亦可为房颤的首发表现,晕厥多见于阵发性房颤终止时出现长R-R间期,或因极快心室率导致血流动力学不稳定。
图1 房颤的临床分类
如何诊断房颤?
房颤的确诊依赖心电图,典型表现为P波消失,代之以频率350~600次/分的不规则颤动波(f波),R-R间期绝对不等;对于疑似阵发性房颤者,应行动态心电图或借助智能穿戴设备延长监测时间,初诊患者还需完善血常规、电解质、肝肾功能、凝血功能、甲状腺功能及BNP/NT-proBNP等实验室检查,必要时可行经食道超声心动图、左心房CT或心脏磁共振评估心房结构与血栓风险。
图2 房颤心电图
房颤的危险因素有哪些?
房颤的发生与多种因素相关,主要包括年龄增长、心血管疾病(如高血压、瓣膜病、冠心病、心肌病)、内分泌及呼吸系统疾病(如甲亢、睡眠呼吸暂停综合征、COPD)、不健康生活方式(肥胖、饮酒、吸烟、体力活动过量或不足)、遗传背景、严重全身性疾病(如重症感染)及外科手术等。
房颤治疗的核心策略是什么?
房颤治疗遵循“四大支柱”:抗凝治疗、节律控制、心室率控制及长期综合管理。
抗凝治疗是预防卒中的基石,CHA₂DS₂-VASc评分≥2分的患者均需口服抗凝药(OAC),评分为1分者可根据个体情况决策,HAS-BLED评分用于识别可纠正的出血风险因素而非抗凝禁忌;
图3 CHA₂DS₂-VASc评分
图4 HAS-BLED评分
图5 口服抗凝药的选择
节律控制旨在恢复并维持窦性心律,新证据支持对新诊断或合并心衰的房颤患者早期启动节律控制,可减少心房重构、降低心血管事件风险,药物复律常用普罗帕酮、胺碘酮,导管消融(如环肺静脉隔离)已成为一线或优选治疗,尤其适用于有症状的阵发性或持续性房颤患者;
图6 房颤的导管消融术
心室率控制目标为静息心率<110次/分,LVEF≥40%者首选β受体阻滞剂、地尔硫䓬或维拉帕米,LVEF<40%者推荐β受体阻滞剂联合地高辛;
长期管理强调控制危险因素,包括戒烟、限酒、控制血压(目标收缩压<120 mmHg)、减重、管理糖尿病等。
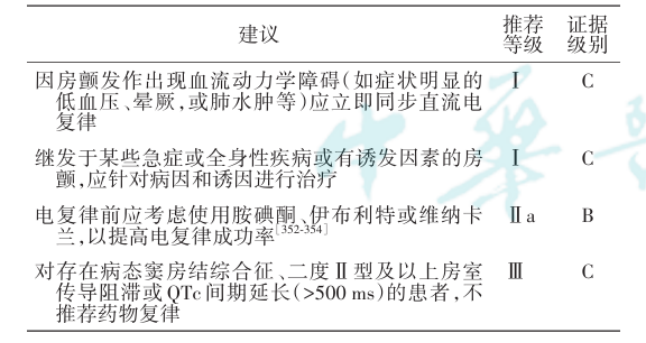
急诊情况下如何处理房颤?
急诊处理原则为稳定血流动力学、缓解症状、预防血栓栓塞。
若出现低血压、急性肺水肿、晕厥等血流动力学不稳定表现,应立即同步直流电复律;血流动力学稳定者,可选择药物控制心室率(β阻滞剂、非二氢吡啶类钙拮抗剂、地高辛)或节律控制(普罗帕酮、伊布利特等);合并预激综合征者禁用β阻滞剂、钙拮抗剂及洋地黄,宜选用普鲁卡因胺或伊布利特。
复律前需评估房颤持续时间:≥48小时者应在有效抗凝3周后复律,或经食道超声排除左心耳血栓,<48小时且卒中风险低(CHA₂DS₂-VASc男性=0、女性=1)者可直接复律并启动抗凝。
图7 急诊房颤的处理建议
左心耳封堵术适用于哪些患者?
左心耳是房颤血栓形成的主要部位,左心耳封堵术适用于卒中风险高(CHA₂DS₂-VASc评分高)但无法长期耐受口服抗凝药者(如既往有严重出血)或在规范抗凝下仍发生卒中者,该技术为抗凝高危患者的替代策略,需严格评估适应证与风险。
图8 左心耳封堵术
未来房颤诊疗有哪些新方向?
人工智能(AI)正深度融入房颤管理,AI模型仅通过心跳间期即可预测个体房颤风险,性能优于传统评分系统,此外基于面部视频的远程光电容积描记(PPG)结合深度学习已实现无接触房颤检测,敏感性达93.8%、特异性98.1%,这些技术有望提升房颤筛查效率,尤其在无症状或阵发性患者中。
图9 AI在房颤中的应用
结语
房颤虽常见却不容轻视,早识别、早干预、规范抗凝与个体化节律/室率控制是改善预后的关键,临床医生应熟练掌握上述核心知识点,贯彻早识别、早干预与规范管理的理念,以循证医学为指导,切实降低房颤相关并发症与死亡风险,最终提升患者的长期生存质量。
参考文献
[1] 中华医学会心电生理和起搏分会,中国医师协会心律学专业委员会. 中国心房颤动管理指南(2025). 中华心律失常学杂志,2025,29(04):265-338.
[2] Kotecha D, Rienstra M, Van Gelder IC. The '10 commandments' for the 2024 European Society of Cardiology guidelines on atrial fibrillation. Eur Heart J. 2025 Mar 13;46(11):996-998.
-END-
声明:本文为原创文章,作者<小熊>,以上仅代表作者本人观点,仅用于学习交流,未经授权禁止转载!









