心律失常是临床中较常见的一种心脏疾病,下文将详解心脏的解剖、心律失常的分类,房颤是最常见的一种心律失常,重点介绍房颤患者的紧急处置。
01
1、心脏传导系统
心脏传导系统主要包括5种特殊的组织:窦房结、房室结、希氏束、左束支及右束支和浦肯野纤维细胞。

图1 心脏传导系统
冲动起源于窦房结并传导至心房,引起心房去极化。来源于心房的冲动传导至房室结,出现传导延迟。延迟的存在使得心房收缩并将血液泵入到心室。经过房室结之后,冲动沿着左右束支进行传导,到达浦肯野纤维时引起心室去极化。
优势起搏位点是窦房结,同时心脏还存在心房肌细胞、房室结、希氏束、左右束支、浦肯野纤维细胞、心室肌细胞起搏位点。当窦房结失去功能时,其他位点便会以较低频率发放冲动。
2、各心脏起搏点的心率
窦房结 60~100次/分
心房肌细胞 55~60次/分
房室结 45~50次/分
希氏束 40~45次/分
束支 40~45次/分
浦肯野细胞 35~40次/分
心室肌细胞 30~35次/分
3、心脏的传导过程

02
包括心脏冲动频率、节律、起源部位、传导速度与激动顺序的异常。
1)心率过快:窦速、房速、房扑、交界性心动过速、心房扑动、室上速、室速等。
2)心率过慢:窦性停搏、窦缓、房室传导阻滞等。
3)心率过乱:房早、心房颤动、病态窦房结综合征、交界性早搏、室早、室颤等。
03
医生第一步骤做的检查手段是,心电图(ECG),在患者的四肢和胸口放上很多导线然后联到心电图机上打印出一张“12导联心电图”。这个简单的检查,方便快捷,任何医生办公室都能够做。心电图可以大致判断心脏的电活动情况,对很多心脏疾病的诊断有帮助。
1、心电图导联分为:
胸导联、肢体导联、标准导联(Ⅰ、Ⅱ、Ⅲ)
2、心电图导联的连接方式
①肢导联连接法:
右上肢-红线、左上肢-黄线、左下肢-绿线、右下肢-黑线
②胸导联连接法:
V1,胸骨右缘第4肋间。
V2,胸骨左缘第4肋间。
V3,V2与V4两点连线中点。
V4,左锁骨中线与第5肋间相交处。
V5,左腋前线同V4水平。
V6,左腋中线同V4水平。
(V1-V6接线按颜色顺序:红、黄、绿、棕、黑、紫)

③标准导联:Ⅰ、Ⅱ、Ⅲ
以上是标准12导联
3、常规心电图机导联的意义

4、心电图各导联的参考意义

1. P波:
代表心房肌除极的电位变化。
形态:P波的形态在大部分导联上一般呈钝圆形,有时可能有轻度切迹。心脏激活动起源于窦房结,因此心房除极的综合向量是指向左、前、下的,所以P波方向在Ⅰ、Ⅱ、aVF、V4-V6导联向上,aVR导联向下,其余导联呈双向、倒置或低平均可。
时间:正常人P波时间一般小于0.12s。
振幅:P波振幅在肢体导联一般小于0.25mV,胸导联一般小于0.2mV。

2、PR间期:
指是从P波的起点至QRS波群的起点,代表心房开始除极至心室开始除极的时间。
心律在正常范围时,PR间期为0.12-0.20s.在幼儿及心动过速的情况下,PR间期相应缩短。在老年人及心动过缓的情况下,PR间期可略延长,但不超过0.22s。

3、QRS波群:
代表心室肌除极的电位变化。
时间:正常成年人QRS时间小于0.12s,多数在0.06-0.10s。
波形和振幅:正常人V1、V2导联多呈rS形,V1的R波一般不超过1.0mV.V5、V6导联QRS波群可呈qR、qRs、Rs、R型,且R波一般不超过2.5mV.正常人胸导联的R波自V1-V6逐渐增高,S波逐渐变下,V1的R/S小于1,V5的R/S大于1.在V3或V4导联,R波和S波的振幅大体相等。在肢体导联,Ⅰ、Ⅱ、Ⅲ导联的QRS波群在没有电轴偏移的情况下,其主波一般向上。aVR导联的QRS波群主波向下,可呈QS、rS、rSr或 Qr型。aVL与aVF导联的QRS波群可呈qR、Rs或R型,也可呈rS型Ⅰ导联的R波小于1.5mV,aVL导联的R波小于1.2mV,aVF导联的 R波小于2.0mV。
6个肢体导联的QRS波群振幅(正向波与负向波振幅的值相加)一般不应都小于0.5mV,爱医培训/搜集整理6个胸导联的QRS波群振幅(正向波与负向波振幅的值相加)一般不应都小于0.8mV.否则称为低电压。

4、R峰时间(R peak time):
过去称为类本位曲折时间或室壁激动时间,指QRS起点至R波顶端垂直线的间距。如有R波,则应测量至R峰;如R峰呈切迹,应测量至切迹第二峰。正常人R峰时间在V1、V2导联不超过0.04s,在V5、V6导联不超过0.05s。
5、Q波:
除aVR导联外,正常人的Q波时间小于0.04s,Q波振幅小于同导联中R波的1/4.正常人V1、V2导联不应出现Q波,但偶尔可呈QS波。
6、J点:
QRS波群的终末与ST段起始之交接点称为J点。
J点大多在等电位线上,通常随ST段的偏移而发生移位。有时可因心室除极尚未完全结束,部分心肌已。还可由于心动过速等原因,使心室除极与心房复极并存,导致心房复极波(Ta波)重叠于QRS波群的后段,从而发生J点下移。
7、ST段:
自QRS波群的终点至T波起点间的线段,代表心室缓慢复极过程。
正常的ST段多为一等电位线,有时亦可有轻微的偏移,但在任一导联,ST段下移一般不超过0.05mV;ST段上抬在V1-V2导联一般不超过0.3mV,V3不超过0.5mV,在V4-V6导联及肢体导联不超过0.1mV。

8、T波:
代表心室快速复极时电位变化。

9、QT间期:
指QRS波群的起点至T波终点的间距,代表心室肌除极和复极全过程所需的时间。
QT间期长短与心律的快慢密切相关,心律越快,QT间期越短,反之则越长。心律在60-100次/分时,QT间期的正常范围为0.32-0.44s。

10、u波:
在T波之后0.02-0.04s出现的振幅低小的波称为u波,代表心室后继电位,其产生机制目前尚未完全清楚。u波方向大体与T波相一致。u波在胸导联较易见到,以V3-V4导联较为明显。u波明显增高常见于血钾过低。
纵向每一小格代表0.1mV,横向每一小格代表0.04s。(因为心电图机的灵敏度和走纸速度分别是1mV/cm和25mm/s.)
04
1、器质性心脏病(即心脏本身有基础疾病)
(1)冠心病:有冠状动脉狭窄、急性心肌梗死等基础病的患者常发生房颤。
(2)风湿性心脏瓣膜病:风湿性心脏瓣膜病是房颤的常见原因,尤其多见于二尖瓣狭窄合并关闭不全。
(3)肺源性心脏病:肺内反复感染、长期缺氧等可致房颤。
(4)先天性心脏病:房间隔缺损常发生房颤。
(5)心肌病:各种类型的心肌病均可以发生房颤,以原发性充血性心肌病为主。
(6)预激综合征:预激综合征合并房颤的机会很高,一般认为心室预激的房颤发生率与年龄有关,在儿童患者很少发生,而高龄患者合并房颤发生率较高。
2、其他基础疾病
(1)高血压:高血压在房颤原因中的比率较高,房颤的发生与高血压所致肥厚心肌的心电生理异常、肥厚心肌缺血及肥厚心肌纤维化有关。由于心肌肥厚及纤维化,心室顺应性减退,心房压升高及左心房增大,加上心肌缺血,从而诱发房性电生理紊乱而导致房颤。
(2)甲状腺功能亢进:老年人甲亢可能存在心肌的器质性损害,易发生慢性房颤。
05
房颤的发作和维持受到触发灶和基质的共同影响。有理论认为房颤早期由触发灶驱动或者诱发,进而引起电重构、结构重构及神经重构。而“重构”使房颤更趋恶化,并得以持续发作。

06
对于房颤的分型,目前的指南推荐分为5种类型:首诊房颤、阵发性房颤、持续性房颤、长程持续性房颤、永久性房颤。
1、首诊房颤是指首次明确诊断房颤,此前房颤有无发作及发作情况等均不清楚;
2、阵发性房颤是指房颤发作后7日内终止者(包括自行终止或医疗干预后终止);
3、持续性房颤是指房颤发作持续7天及以上者;
4、长程持续性房颤是指房颤发作持续一年以上者;
5、永久性房颤是患者及医师均接受持续房颤心律,无意愿进行节律转复的房颤类型。
临床上较为常用的分类方法是阵发性房颤和非阵发性房颤。
07
1、典型症状
大多数患者感觉有心慌、呼吸困难、胸痛、疲乏、头晕和黑蒙(突然眼前一黑)等症状。急性房颤的发生可以增加患者的死亡率,且房颤相关的死亡主要是猝死、心衰和脑卒中。
2、并发症
①血栓栓塞:房颤患者可并发血栓栓塞,心房失去收缩力、血流淤滞形成血栓,发生栓塞。
②晕厥:窦房结障碍及房室传导功能异常,或者房颤转律过程中血栓形成后脱落可引起晕厥。
③心力衰竭:房颤若控制不及时,可能造成心脏的血液流通障碍,从而引发心力衰竭。
08
房颤是非常常见的心律失常,主要的诊断标准有赖于心电图检查,心电图检查会发现房颤的特征,具体如下:
1、心脏跳动的节律是绝对不规整的,正常人的心跳是按照有规律的节律进行,而房颤心电图表现是跳动、绝对的不规则:
2、P波消失,P波代表心脏是由心房起搏传导到心室来进行完整的心动周期,P波的消失也是心电图上最重要的特征性表现:
3、除了P波消失以外,会代之以大小不等、不规则的f波,也是房颤心电图特征性的表现。

09
1、首先,急性房颤发生时要做到合理的评估,见下表,正确的评估可以指导正确治疗。

其次,急性房颤如何处理也要根据患者血流动力学是否稳定。对于血流动力学不稳定的患者,需要尽快终止房颤,转复为窦律;对于血流动力学稳定的患者,则需要进行充分的评估后给予合适的治疗。
2、血流动力学不稳定的急性房颤患者
不稳定房颤的定义:①收缩压<90mmHg,并伴有低灌注的表现如不安、躁动、迟钝、皮肤湿冷等;②肺水肿;③心肌缺血(胸痛伴或不伴有急性缺血的心电图表现)。处理:转复窦律是恢复血流动力学稳定的首要任务,如无禁忌证,推荐紧急同步直流电复律作为一线治疗。电复律前应立即给予治疗量的普通肝素或低分子肝素,如果复律前未及时给予抗凝治疗,则复律后要追加治疗量抗凝药物。
3、血流动力学稳定的急性房颤处理
①抗凝治疗:房颤发作持续时间≥48小时或房颤发作持续时间不清楚,有转复指征或考虑转复者,暂不能进行复律治疗,需规范有效抗凝3周后才能进行复律治疗;如需尽快复律时,可行经食道超声检查除外心房血栓后再行房颤复律。复律后继续给予凝药治疗 4 周,然后根据CHA2DS2-VASc 风险评估决定是否长期抗凝治疗。
②心室率控制:心室率控制是持续时间≥48小时房颤患者的首选治疗方式。控制目标:静息心室率目标值是≤100次/ 分或行走时心室率≤110次/ 分,如果症状缓解不理想,可选择严格的心室率控制,即静息心室率<80次/ min。
药物选择:β 受体阻滞剂、钙通道阻滞剂、洋地黄类和胺碘酮。β受体阻滞剂应避免在合并急性心衰、重度慢性阻塞性肺疾病或支气管哮喘患者使用。慢性射血分数减低的心衰患者,避免应用钙通道阻滞剂。胺碘酮副作用较多,一般作为常规控制心室率药物不能使用或效果不佳时的选择。
③节律控制:对于房颤发作时症状严重、伴有明显心衰、心绞痛、存在长期抗凝禁忌证或控制心室率效果不满意的患者,应选择复律并维持窦律治疗。常以房颤发作持续时间<48小时作为能够即刻复律的时间节点。
4、心脏电复律
电复律:除血流动力学不稳定的房颤首选电复律外,电复律同样也可用于心室率控制不佳或症状明显的阵发性房颤患者。在合并严重心绞痛、心肌梗死、心衰等患者,均应即刻同步电复律。
电复律的禁忌证为洋地黄中毒和严重的低钾血症。模式调置为同步,起始电量100J(双相波),150J(单相波)。一次复律无效,应紧接进行再次复律(最多3次)。再次复律应增加电量,最大可用到双相波200J,单相波300J,避免进行多次电击,肥胖者可选择较高的能量并适当增加压力使电极板紧贴皮肤,以提高转复成功率;特别瘦的患者可减少能量,以避免皮肤灼伤。
电复律前加用抗心律失常药物可以提高复律成功率如胺碘酮、普罗帕酮、伊布利特、索他洛尔、氟卡胺等。另外,控制心室率的药物如β 受体阻滞剂、地尔硫卓或维拉帕米也可以在电复律前应用。
1)适应证
适用于心房颤动、阵发性室上性心动过速、阵发性室性心动过速者,尤其适用于伴心绞痛、心力衰竭、血压下降等血流动力学障碍及药物治疗无效者。
2) 操作步骤:
①患者仰平卧。
②吸氧,持续心电监护。
③建立静脉通道。
④做好气管插管等复苏抢救准备。
⑤安定20mg缓慢静注(根据情况酌情加量或减量),或咪唑安定5mg缓慢静注(根据情况酌情加量或减量)。同时,嘱患者数“1、2、3、4……”,直至神志朦胧,数数停止或睫毛反射消失,立即停止推药。
⑥将电极板涂以导电膏,并分别放置于患者右锁骨中线第二肋下方及心尖部,紧贴皮肤。
⑦检查除颤器同步性能,使之处于同步状态,双相波或单相波充电能量100J。
⑧充电完毕,周围人员离开床边,按下放电按钮。
⑨同时,观察并记录心电图。如无效,可重复电转复,每次能量可增加50J。
⑩转复过程中与转复成功后,均须严密监测心律/心率、呼吸、血压、神志等病情变化。
3)禁忌证
①洋地黄中毒所致心律失常。
②电解质紊乱,尤其是低血钾者。
③风湿活动及感染性心内膜炎者。
④病态窦房结综合症合并心律失常者。
⑤房扑、房颤或室上性心律失常伴高度及完全性房室传导阻滞者。
⑥慢性心脏瓣膜病,房颤已持续一年以上者。
⑦高龄、长期持续房颤者。
⑧风湿性心脏病术后,一个月以内的房颤及甲亢未控制的房颤。
⑨最近发生过栓塞者。
⑩左房血栓。
来源:2022年我国首部《心律失常紧急处理专家共识》
10
心房颤动的主要药物治疗包括预防患者发生卒中风险的抗凝治疗、改善患者症状、降低心室率的药物治疗,以及恢复并维持窦性心律的抗心律失常药物治疗。
1、美托洛尔

2、艾司洛尔

3、普萘洛尔

4、地尔硫䓬

5、维拉帕米

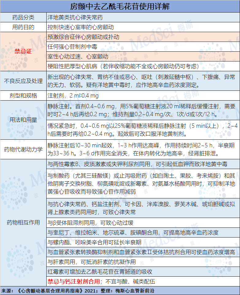
6、去乙酰毛花苷

7、地高辛

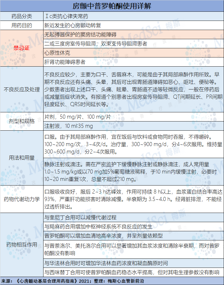
8、普罗帕酮

9、胺碘酮

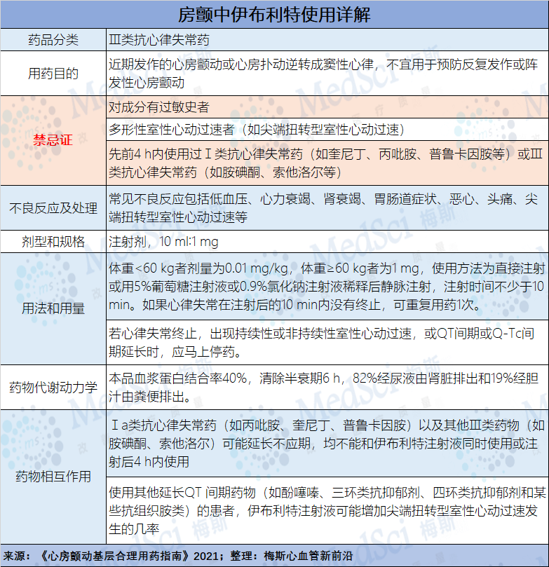
10、伊布利特

11、索他洛尔

12、华法林

13、达比加群酯

14、利伐沙班

-END-
声明:本文转载于<院前急救联盟>,以上仅代表作者本人观点,仅用于学习交流,版权归原作者所有。









