高血压是临床常见心脑血管疾病,其中多数为原发性高血压,可导致患者出现头晕、耳鸣、头痛等症状,长期 HTN 还可能引起心功能不全、脑卒中等并发症,影响患者生活质量,危及生命安全。
厄贝沙坦氢氯噻嗪片是由厄贝沙坦和氢氯噻嗪组成的复方制剂,其原研产品叫做“安博诺”,具有降低血管阻力、改善钠离子排泄等作用,降压效果良好,联合用药可以治疗其他心血管疾病, 平时,常有患者疑惑:厄贝沙坦与厄贝沙坦氢氯噻嗪有何区别?如何正确的使用厄贝沙坦氢氯噻嗪片呢? 联合用药时效果怎么样?用药时需要注意什么?本文基于循证医学与临床指南,梳理了厄贝沙坦氢氯噻嗪片的六大核心要点。
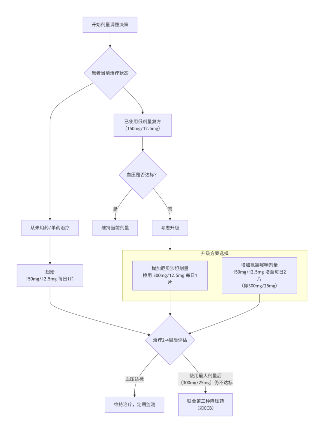
一、这个药怎么吃?
常规用法:每日一次,晨服为宜,这有助于顺应血压的昼夜节律(晨峰血压),并最大程度地减少氢氯噻嗪的利尿作用可能导致的夜尿增多,改善长期用药的依从性。
常用规格:
150 mg/12.5 mg(厄贝沙坦/氢氯噻嗪);
300 mg/12.5 mg(厄贝沙坦/氢氯噻嗪)。
剂量原则:
-
厄贝沙坦:每日最大剂量不超过 300 mg。
-
氢氯噻嗪:每日最大剂量不超过 25 mg(长期使用较高剂量可能增加高尿酸血症、血糖及血脂异常等代谢风险)。
厄贝沙坦氢氯噻嗪片一次可以用几片?
-
150mg/12.5mg规格:每日一次,每次1~2片。
-
300mg/12.5mg规格:每日一次,每次1片。
对于大多数需要起始复方治疗的患者,推荐从 150 mg/12.5 mg,每日1片 开始。从单药转换时,建议先调整至合适联合剂量,再换用复方。
二、效果:1+1>2
-
厄贝沙坦是选择性血管紧张素Ⅱ受体拮抗剂,阻断血管紧张素Ⅱ的作用,降低外周血管阻力,舒张血管、降低血压,并具有逆转心室重构的作用。
-
氢氯噻嗪是中效利尿剂,通过排钠利尿减少血容量,激活肾素-血管紧张素系统。
-
与单一组分的降压药比较,两者联用发挥协同降压作用,起到1+1>2的效果,在增加降压效果的同时,也减少了各自的不良反应。
三、适合哪些高血压人群?
厄贝沙坦氢氯噻嗪片则适合大多数原发性高血压患者的降压治疗,尤其适用于:
-
血压大于160/100mmHg的2级高血压人群,
-
单药治疗血压不能达标的高血压。
厄贝沙坦和氢氯噻嗪的强适应症如下图:
+:使用、±:可能适用、-:证据不足或不适用
厄贝沙坦氢氯噻嗪早期联合美托洛尔治疗老年心力衰竭临床疗效较好,不仅能改善患者临床症状,同时用药安全。
厄贝沙坦联合苯磺酸氨氯地平能有效降低难治性高血压患者的24 h血压、日间血压及夜间血压,减轻患者动脉粥样硬化程度及焦虑、抑郁程度,且未增加药物相关不良反应。
厄贝沙坦氢氯噻嗪片联合尼群地平治疗EH安全有效,可有效降低血压,改善血管内皮功能,抑制炎性因子表达。
四、厄贝沙坦氢氯噻嗪不良反应
常见不良反应:神经系统异常(头痛、直立性眩晕、焦虑/紧张。);胃肠道异常(恶心/呕吐(3%)、腹痛、消化不良/胃灼热、腹泻。)等;
偶见不良反应:头晕、低血压、脸红;性欲改变、性功能障碍等。
禁忌
-
孕妇和哺乳期妇女:厄贝沙坦氢氯噻嗪对胎儿有害,怀孕第4至第9个月禁用、哺乳期禁用。
-
无尿患者:因其含有氢氯噻嗪,禁用于无尿患者。
-
磺胺类药物过敏者:由于氢氯噻嗪的磺胺结构,若患者对磺胺类药物过敏,禁用。
-
严重肝肾功能损害患者:由于药物代谢受到影响,禁用。
高尿酸血症患者、高钙血症患者尽量避免选用厄贝沙坦氢氯噻嗪。
单药与复方风险对比
使用复方制剂必须建立定期监测的意识,根据不良反应情况,可在医生指导下换回厄贝沙坦单药或调整联合方案(如联用地平类药物)。
五:药物相互作用
厄贝沙坦氢氯噻嗪不宜与以下14种药联用
多非利特:氢氯噻嗪抑制多非利特排泄,可能导致低血钾或低镁血症,增加心脏毒性风险。建议:禁止合用。
布洛芬对乙酰氨基酚:布洛芬对乙酰氨基酚可能降低厄贝沙坦氢氯噻嗪的降压效果。建议:避免联用。
吩噻嗪类药物:合用后可导致低血压或休克。建议:避免联用。
氟哌利多:氢氯噻嗪引起低血钾或低镁血症,可能增加氟哌利多心脏毒性(QT延长等)。建议:避免联用,必要时监测心脏毒性。
保钾利尿药物:可能导致血清钾升高。建议:不宜联用。
考来烯胺:考来烯胺减少氢氯噻嗪吸收。建议:提前4小时服用厄贝沙坦氢氯噻嗪,并监测降压效果。
愈酚伪麻:愈酚伪麻可能降低降压效果。建议:避免联用。
普萘洛尔:可能导致高血糖和高三酰甘油症。建议:避免联用。
巴氯芬:巴氯芬增强降压效果,需调整剂量。建议:调整剂量。
丙磺舒:氢氯噻嗪降低丙磺舒作用。建议:增加丙磺舒剂量。
氯氮平:可能引发直立性低血压。建议:不宜联用。
甲氧苄啶:易引发低钠血症。建议:不宜联用。
金刚烷胺:可引发肾毒性。建议:避免联用。
卡马西平:可能增加低钠血症风险。建议:避免联用,必要时调整药物。
总结
厄贝沙坦氢氯噻嗪片是一种复方药物,含有厄贝沙坦和氢氯噻嗪,主要用于治疗原发性高血压。通过阻断血管紧张素Ⅱ受体和利尿作用,协同降压,效果优于单药治疗。适用于血压控制不理想的患者,特别是单药治疗效果不佳者。常规用法为每日一次,建议晨服。长期使用可能引起血糖、血脂、尿酸升高或电解质紊乱,需定期监测相关指标。
此药不适用于孕妇、哺乳期妇女、无尿患者及严重肝肾功能损害者。与某些药物(如多非利特、保钾利尿药、布洛芬)合用可能增加不良反应风险。
总之,厄贝沙坦氢氯噻嗪片是有效的高血压治疗选择,但应在医生指导下使用,并根据患者情况调整剂量。
-END-
声明:本文为原创文章,作者<Yang>,以上仅代表作者本人观点,仅用于学习交流,未经授权禁止转载!









