急性心力衰竭(AHF)是常见的心血管急重症,常危及生命,必须快速诊断和紧急抢救治疗。AHF治疗原则为减轻心脏前后负荷、改善心脏收缩与舒张功能、积极去除诱因以及治疗原发病变。为了尽快达到疗效,急性期通常采用静脉给药,根据患者的收缩压和肺淤血情况,选用利尿药、血管扩张药和/或正性肌力药、血管收缩药。
利尿药
适用于急性心力衰竭伴肺循环和/或体循环明显淤血以及容量负荷过重的患者。有液体潴留证据的急性心衰患者均应使用利尿剂,首选静脉襻利尿剂,如呋塞米、托拉塞米、布美他尼,应及早应用。
血管扩张药
可用于急性心力衰竭早期阶段。收缩压>110 mmHg的患者通常可安全使用;收缩压在90~110 mmHg,应谨慎使用;收缩压<90 mmHg,禁忌使用。有明显二尖瓣或主动脉瓣狭窄的患者应慎用。射血分数保留的心力衰竭患者因对容量更加敏感,使用血管扩张药应谨慎。
1.硝酸甘油
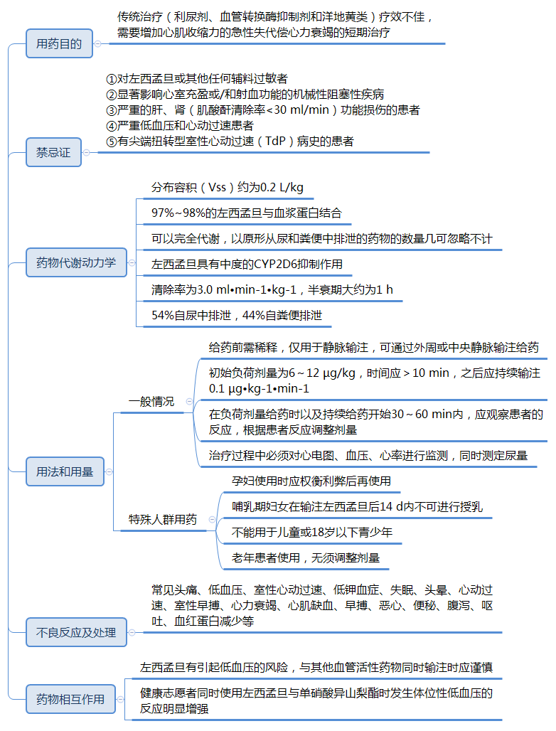
正性肌力药
正性肌力药物适用于症状性低血压(收缩压<90>110次/min)的急性心衰患者,急性心肌梗死后24 h内应尽量避免使用。
血管收缩药
对外周动脉有显著缩血管作用的药物,如去甲肾上腺素、肾上腺素等,适用于已应用正性肌力药物后仍出现心原性休克或合并明显低血压状态的患者。心原性休克时首选去甲肾上腺素维持收缩压。
文献索引:
[1] 中华医学会, 中华医学会临床药学分会, 中华医学会杂志社, 等. 急性心力衰竭基层合理用药指南. 中华全科医师杂志, 2021,20(01) : 34-41.
[2] 张宇辉, 黄峻. 急性心力衰竭基层诊疗指南(2019年). 中华全科医师杂志, 2019, 18(10): 925-930.
-END-
声明:本文转载自<急诊急救大平台>,以上仅代表作者本人观点,仅用于学习交流,版权归原作者所有。









